通过对青藏高原14种哺乳动物的2,561份肠道样本进行大规模宏基因组分析,近期研究构建了迄今为止最全面的青藏高原哺乳动物肠道微生物基因组目录。进一步分析表明,青藏高原动物肠道菌群中的抗生素抗性基因(ARG)主要属于低风险类别,但是可能存在高风险ARG在人类和非人哺乳动物之间发生传播。Science China Life Sciences 近期发文报道了该成果。
研究团队在2016–2022年间采集了2,561份来自14种哺乳动物(涵盖人类、家畜和野生动物)的肠道宏基因组样本。系统构建了青藏高原哺乳动物肠道微生物组的基因组目录。

研究队列和设计
通过宏基因组组装、严格的分箱与质量控制,研究者共重建112,313个宏基因组组装的基因组(MAG),并聚类为21,902个物种水平基因组单元(SGB);其中86%的SGB在现有数据库中未被注释,表明青藏高原哺乳动物肠道微生物包含大量未被识别的物种资源。

青藏高原哺乳动物肠道微生物组成及多样性
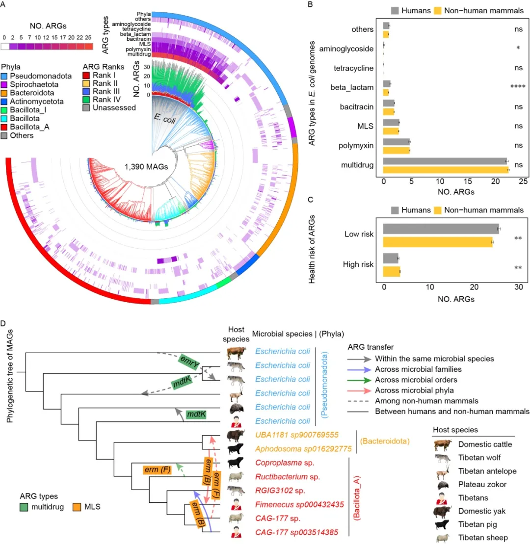
通过对高质量测序片段进行抗生素抗性基因(ARG)注释,研究人员共识别8,598个非冗余ARG,涵盖28类耐药类型。研究人员进一步采用ARG风险分类方法鉴定了334个高风险ARG,并在536个携带高风险ARG的微生物基因组中预测到2,843次水平基因转移事件,其中7次涉及高风险ARG跨物种水平转移,且3次发生在人与非人类哺乳动物之间。此外,大肠杆菌被鉴定为主要的ARG宿主之一,其基因组通常携带多种耐药基因。研究还发现,青藏高原人群的肠道ARG的丰度和高风险ARG的丰富度普遍高于来自低海拔地区的人群,而青藏高原家畜的ARG丰度则低于其他地区的家畜,提示抗性基因分布受多种区域性驱动因子影响。

研究指出,尽管青藏高原哺乳动物肠道菌群中大多数核心ARG被归类为低风险,但人类与家畜之间共享的若干高风险核心ARG仍提示存在潜在传播路径。作者建议在One Health框架下开展长期、多部门联动的环境—动物—人群监测,并开展功能验证与机制研究以评估实际传播风险。
304永利集团于黎研究员、省部共建云南生物资源保护与利用国家重点实验室张志刚研究员为通讯作者,于黎团队的姚雪沁、李依恬和张志刚团队的田晨为共同第一作者。本研究受到国家自然科学基金项目和云南省科技领军人才项目资助。
原文链接:https://mp.weixin.qq.com/s/fvK4y-vVN_435dNZcwBkvA
论文链接:https://doi.org/10.1007/s11427-025-3047-5